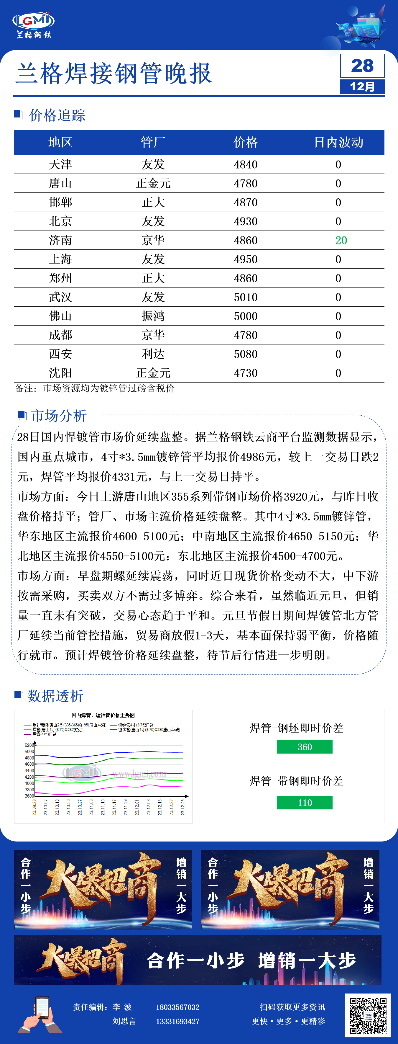
兰格焊管日盘点:价格持续盘整 待节后方向明朗
发表日期:2023/12/28 17:30:45 兰格钢铁-李波 兰格钢铁网

信息监督:马力 010-63967913 13811615299

相关文章
- 快讯:28日河北鑫达钢铁带钢出厂价格持稳2023/12/28
- 快讯:28日唐山津西钢铁带钢出厂价格持稳2023/12/28
- 内蒙古工信厅发布钢铁企业阶梯电价能耗专项核查结果的公告2023/12/28
- 12月28日贵阳长乐钢铁建筑钢材出厂价格下调20元2023/12/28
- 12月28日兰格钢铁网废钢流通基准价格指数为2588涨92023/12/28
- 2023年12月28日敬业钢铁中厚板锁价政策2023/12/28
