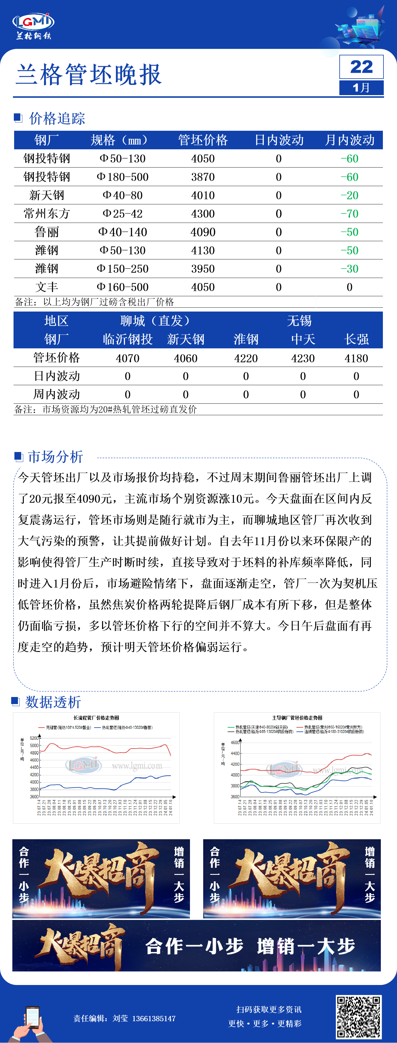
兰格管坯日盘点:盘面再度走空 管坯价格弱稳运行
发表日期:2024/1/22 15:01:36 兰格钢铁 刘莹 兰格钢铁网

信息监督:马力 010-63967913 13811615299

相关文章
- 快讯:1月22日12时起山西华鑫源钢铁集团废钢各料型上调10-20元2024/1/22
- 1月22日河北钢铁炼焦煤采购价格2024/1/22
- 1月22日津西钢铁喷吹煤采购价格2024/1/22
- 1月22日津西钢铁烧结煤采购价格2024/1/22
- 1月22日兰格钢铁网废钢流通基准价格指数为2607降12024/1/22
- 2024年01月22日普阳钢铁中厚板锁价政策2024/1/22
