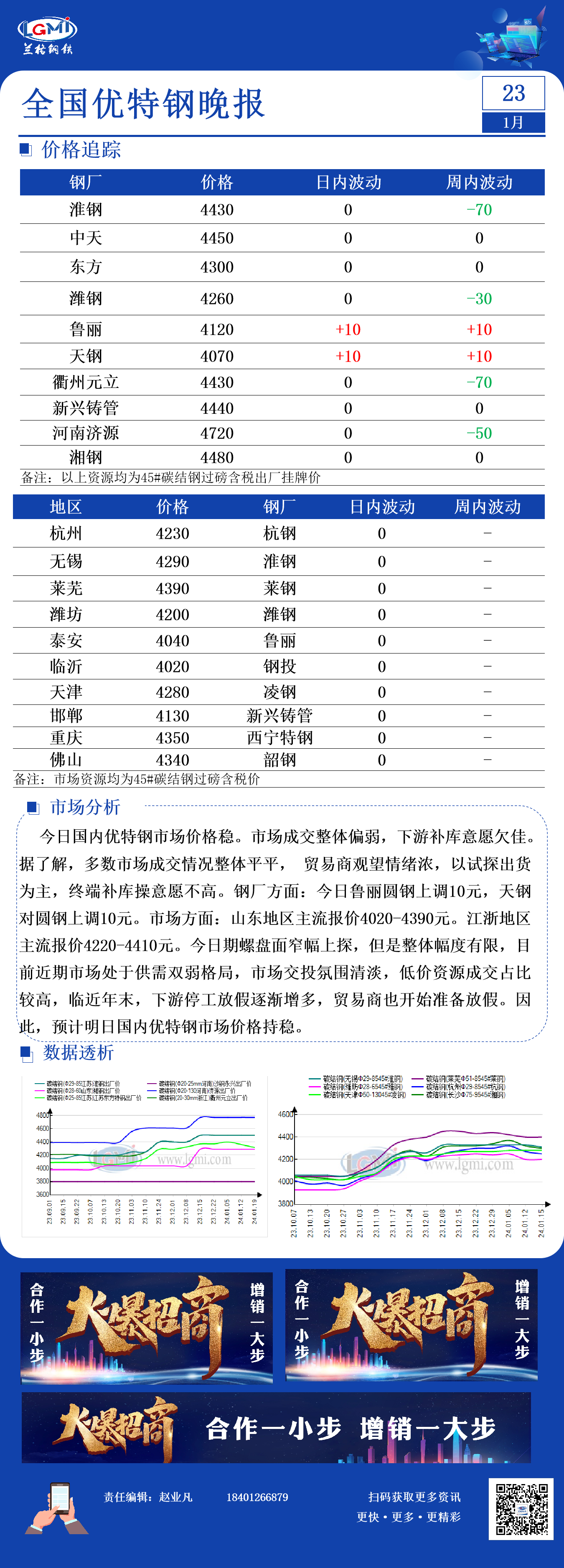
兰格优特钢日盘点:市价持稳运行 商家心态谨慎
发表日期:2024/1/23 16:56:26 兰格钢铁 兰格钢铁网

信息监督:马力 010-63967913 13811615299

相关文章
- 快讯:23日日照钢铁型钢价格持稳2024/1/23
- 快讯:23日(11:05)山西晋南钢铁型材统一上调20元2024/1/23
- 快讯:23日唐山津西钢铁带钢出厂价格涨10元2024/1/23
- 山东省钢铁行业协会召开“非调质冷镦钢用在线等温处理盘条”团体标准审查会2024/1/23
- 1月23日兰格钢铁网废钢流通基准价格指数为2607持平2024/1/23
- 调价:1月23日唐山津西钢铁带钢出厂价格涨10元2024/1/23
