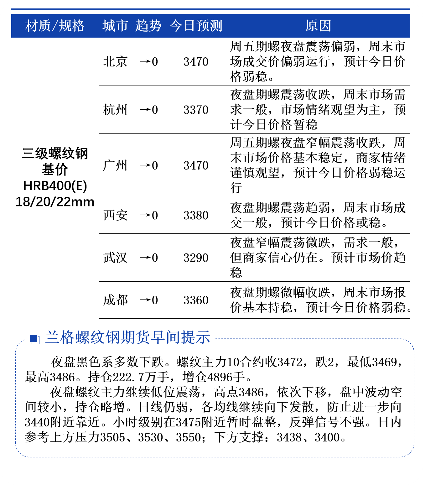
7月22日兰格螺纹钢价格早间预警
发表日期:2024/7/22 8:55:39 兰格钢铁 兰格钢铁网

信息监督:马力 010-63967913 13811615299

相关文章
- 快讯:7月21日安徽长江钢铁建材指导价下调20元2024/7/21
- 兰格钢铁长沙建材周报(七月第三周)2024/7/20
- 兰格钢铁合肥建材周报(七月第三周)2024/7/20
- 快讯:7月20日安徽长江钢铁建材指导价下调30元2024/7/20
- 快讯:19日长沙地区建材成交放量2024/7/19
- 本周杭州建材价格偏弱运行 下周或稳中趋弱2024/7/19
