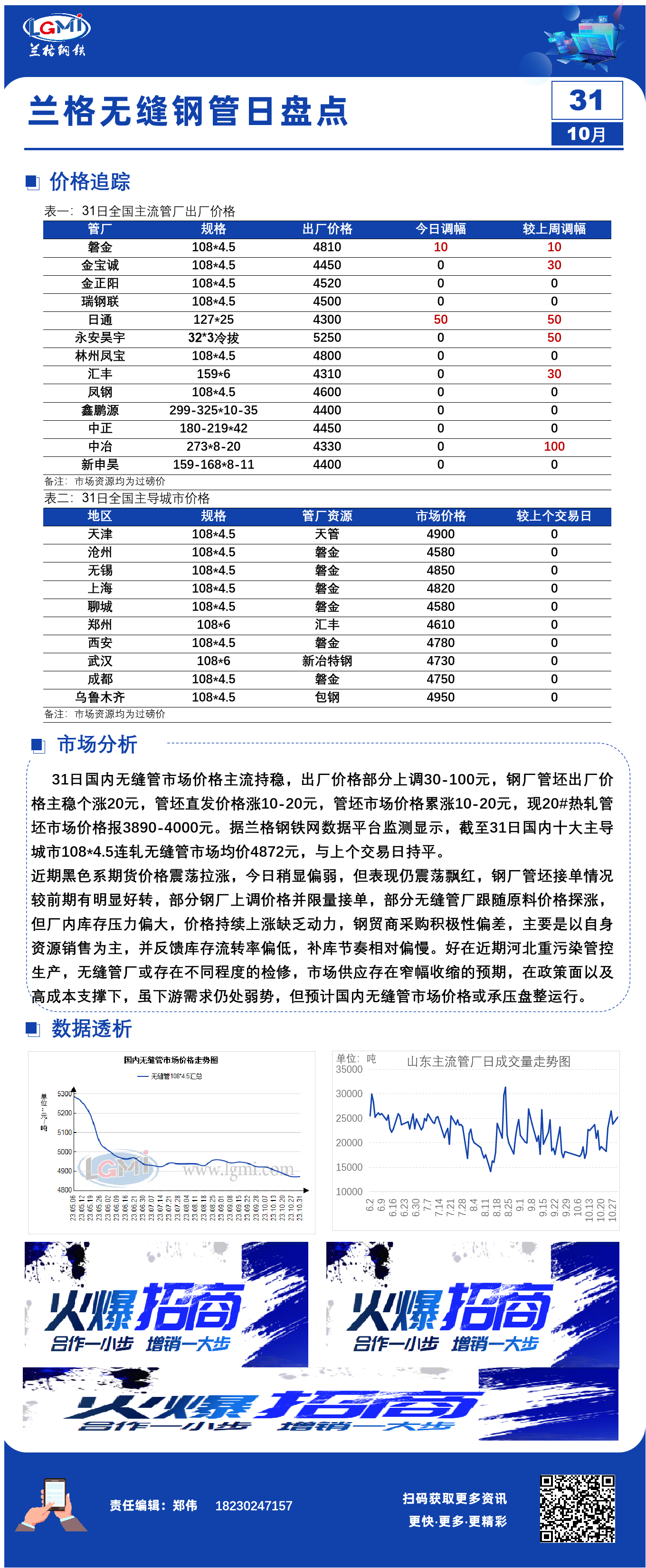
兰格无缝管日盘点:政策面与成本面支撑 无缝管价格承压运行
发表日期:2023/10/31 16:18:12 兰格钢铁 郑伟 兰格钢铁网

信息监督:马力 010-63967913 13811615299

相关文章
- 快讯:31日苏州无缝管价格持稳2023/10/31
- 快讯:31日山东金宝诚无缝管出厂价稳2023/10/31
- 快讯:31日云南凤钢无缝管出厂稳2023/10/31
- 兰格无缝管日盘点:政策面与成本面支撑 无缝管价格承压运行2023/10/31
- 10月31日兰格无缝管早间预警2023/10/31
- 10月31日全国无缝管出厂价格汇总2023/10/31
